Directions (1-5): Study the information and answer the given questions:
There are seven boxes viz. A, B, C, D, E, G and H. All the boxes are of different colour -Red, Yellow, Black, Pink, White, Violet and Orange but not necessarily in the same order. All the boxes are arranged from top to bottom. There are three boxes between the box C and box G, which is of black colour. There is only one box between the G and E, which is of red colour. There are two boxes between the box C and H. There is only one box between the H and the box which is of yellow colour. The box which is of yellow colour is not placed immediately below or immediately above the box C. There are more than three boxes between the yellow colour box and A. White colour box is immediately below the pink colour box. The colour of box C is not white. More than two boxes between the A and the violet colour box. Box D is of orange colour.
Q1. Which of the following box is at the bottom?
(a) A
(b) B
(c) C
(d) D
(e) E
Q2. What is the colour of box H?
(a) Violet
(b) Black
(c) Yellow
(d) Red
(e) Orange
Q3. Which of the following is pink colour box?
(a) D
(b) E
(c) H
(d) C
(e) A
Q4. How many boxes are there between B and the box which is of pink colour?
(a) Four
(b) Three
(c) Two
(d) One
(e) No one.
Q5. If B is related to black colour box and D is related to pink colour box in certain way, then H is related to?
(a) Orange colour box
(b) Violet colour box
(c) Yellow colour box
(d) Red colour box
(e) None of these
Directions (6-10): In these questions, relationships between elements are shown in the statements. These statements are followed by two conclusions. Give answer-
(a) If only conclusion I follows.
(b) If only conclusion II follows.
(c) If either conclusion I or conclusion II follows.
(d) If neither conclusion I nor conclusion II follows.
(e) If both conclusions I and II follow.
Q6. Statements: G≤F=L≤J; J≤K=H
Conclusions: I. H=G II. G<H
Q7. Statements: P<R≤S<T>U≥Q>W
Conclusions: I. W>S II. T>P
Q8. Statements: T>U≥V≥W; X<Y=W>Z
Conclusions: I. Z>U II. W<T
Q9. Statements: K<L<M<N; M<O<P
Conclusions: I. P>K II. N>O
Q10. Statements: B<A<C; A>D≤E
Conclusions: I. B≤E II. C>E
Q11. How many such pairs of letters are there in the word ‘NATIONWIDE’ each of which has as many letters between them in the word as in the English alphabet?
(a) None
(b) One
(c) Two
(d) Three
(e) More than three
Q12. If the expression ‘A = B > C ≤ F < G ≥ E’ is true, then which of the following will can never be true?
(a) A > C
(b) A > B
(c) G > F
(d) C < G
(e) B > C
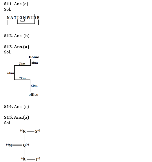
Q13. A person starts from the office, walks 5 km towards North, takes a left turn and walks for 7 km. He then takes a right turn and walks for 6 km before taking a right turn again and walks for further 7 km then finally takes a left turn and walks 3 km before reaching his home. How far and towards which direction he is from his office?
(a) 14 km towards North
(b) 10 km towards East
(c) 12 km towards South
(d) 10 km towards West
(e) 11 km towards North
Q14. In a row of girls, D and S sit at ninth position from the right end and at tenth position from the left end, respectively. If they interchange their positions, now D’s and S’s positions are 17th from the right end and 18th from the left end respectively. How many girls are there in the row?
(a) 22
(b) 24
(c) 26
(d) 28
(e) 29
Q15. There are six family members-A, M, Q, J, K and S. There are only two male members in a family. M is married to Q. M is daughter-in-law of K. A is sibling of J and K is grandfather of A. K is brother of S. How is S related to Q?
(a)Aunt
(b)Uncle
(c)Mother
(d)Daughter
(e)None of these
Practice More Questions of Reasoning for Competitive Exams:
Solutions


Click Here to Register for Bank Exams 2021 Preparation Material




Indian Bank SO Exam Date 2026 for 350 Po...
Union Bank of India Apprentice Recruitme...
Daily Current Affairs and GK Updates (29...


