Directions (1-5): Study the following information and answer the given questions.
There are eight members in a family – V, W, O, B, U, C, K, and Z. Each of them has a relationship with V – mother, sister, wife, son, father, brother and daughter but not necessarily in the same order. They are sitting in a single line facing North.
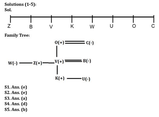
C is an immediate neighbour of V’s father. Two people are sitting between U and W’s brother. Two people sit between V’s son and V’s father. C is sitting at the right end of the line. Z’s father sits to the immediate right of V’s daughter. V is not an immediate neighbour of U. V’s wife is an immediate neighbour of Z. K is younger than O. V’s mother sits at one of the ends of the line. U sits second to the right of V’s son. B and V’s brother are sitting together. V’s brother sits second to the left of V. Two people are sitting between B and V’s sister.
Q1. How many people are sitting between U’s mother and V?
(a) One
(b) Two
(c) Four
(d) Three
(e) None
Q2. Who is V’s brother’s sister?
(a) O
(b) C
(c) Z
(d) U
(e) W
Q3. Who is V’s wife?
(a) B
(b) W
(c) C
(d) U
(e) Z
Q4. Who sits second to right of V’s sister?
(a) V
(b) C
(c) U
(d) O
(e) None of these
Q5. How many people are sitting between B and V’s daughter?
(a) Two
(b) Three
(c) Five
(d) Six
(e) One
Solutions


. .



RBI Grade B 2026 Exam Date Out, Check Pr...
RBI Grade B Syllabus 2026, Check Complet...
JAIIB Admit Card 2026 Out, Download May ...


